PG电子官方网站- PG电子试玩- APP下载国浩视点 《私募投资基金信息披露监督管理办法》简评——从私募股权基金管理人的视角
2026-03-05PG电子,PG电子官方网站,PG电子试玩,PG电子APP下载》(以下简称《证监会信披办法》),自2026年9月1日起施行。这是证监会就私募基金的信息披露首次颁布部门规章层级的监管规则。
2024年7月5日,证监会曾在官网就《私募投资基金信息披露和信息报送管理规定(征求意见稿)》(以下简称《征求意见稿》)公开征求意见,笔者曾为此专门撰文(具体参见《私募投资基金信息披露和信息报送管理规定(征求意见稿)的十个关注要点》)。本次正式颁布的《证监会信息披露办法》与《征求意见稿》相比,有较大幅度的调整,为此,本篇旨在继续梳理《证监会信息披露办法》规定的重点内容及与现行监管规则的变化,供各位读者参考。
《证监会信披办法》第二条明确, 私募基金管理人 、 私募基金托管人 向投资者披露私募基金信息, 私募基金销售机构 接受私募基金管理人委托向投资者披露私募基金信息,适用本办法。同时,第四十三条进一步明确,本办法所称私募基金, 不包括证券期货经营机构依法设立的私募资产管理计划 。另外,第三十二条特别强调了管理人股东的配合义务,要求私募基金管理人的股东、合伙人、实际控制人应当配合私募基金管理人履行信息披露义务,主动告知相关事项,不得隐瞒、提供虚假信息或组织、指使违规行为。这一规定旨在从源头压实公司治理责任,防范内部人控制导致的信息披露失真风险,与《私募投资基金监督管理条例》第七条关于管理人股东、合伙人、实际控制人资格与行为规范的要求形成呼应。
《证监会信披办法》适用于中基协登记的私募基金管理人及其管理的私募股权基金和私募证券基金,这是毫无疑问的。但对于证券期货经营机构是否适用,则取决于证券期货经营机构设立的产品类型,即关键是区分该产品是私募资产管理计划还是在中基协备案的私募基金。
1.从事私募资产管理业务的子公司根据《证券期货经营机构私募资产管理业务管理办法》设立的产品为私募资产管理计划;
2.从事私募基金业务的子公司(如证券公司私募子公司、基金子公司)根据《私募投资基金监督管理暂行办法》[注1]设立、并在中基协备案的产品为私募基金。
《证监会信披办法》第四十三条明确排除了证券期货经营机构设立的私募资产管理计划,但未排除证券期货经营机构设立的私募基金。所以,《证监会信披办法》主要适用于以下两类机构:
《信披监管办法》第二条将信息披露义务人的范围确定为 私募基金管理人 、 私募基金托管人 和 私募基金销售机构 。
此前《私募投资基金监督管理暂行办法》(以下简称《暂行办法》)、《中基协信披办法》对于私募基金托管人和私募基金销售机构的信息披露义务均有所规定,比如,《中基协信披办法》第二条已明确,本办法所称的信息披露义务人,指私募基金管理人、私募基金托管人,以及法律、行政法规、中国证监会和中基协规定的具有信息披露义务的法人和其他组织。因此,《信披监管办法》关于信息披露义务人的范围不是新增规定,而是在现有规则基础上的重申、整合及细化。
值得注意的是,《信披监管办法》第四条专门规定了私募基金销售机构的信息披露原则,私募基金销售机构接受私募基金管理人委托披露私募基金信息的,应当按照法律、行政法规、中国证监会规定以及基金合同、销售协议约定, 真实、准确、完整、及时 地向投资者披露有关信息。为此,私募基金管理人应当及时将向投资者披露的信息提供给私募基金销售机构, 私募基金销售机构不得对私募基金管理人提供的信息进行篡改 。同时, 私募基金管理人不因委托私募基金销售机构披露信息而免除自身应当承担的信息披露义务。
1.私募基金销售机构接受私募基金管理人委托进行信息披露的,应当遵循“镜像”原则,要真实、准确、完整、及时地披露,不得对私募基金管理人提供的信息进行篡改。
2.私募基金管理人是信息信披的第一责任人,即使实践中私募基金管理人通常不会直接接触委托私募基金销售机构募集的投资者,对于私募基金销售机构的信息披露行为也难以直接管控,但私募基金管理人仍需要对私募基金销售机构的信息披露行为负责,确保其符合监管要求,投资者可以直接追究私募基金管理人违反信息披露义务的法律责任。
《信披监管办法》第三十二条还强调了私募基金管理人股东、合伙人、实际控制人的配合义务。虽然私募基金管理人股东、合伙人、实际控制人不是直接的信息披露义务人,但仍应当配合私募基金管理人履行信息披露义务,主动告知相关事项,不得隐瞒、提供虚假信息或组织、指使违规行为,将配合义务包含在内,进一步扩张了信息披露义务的外延。
《证监会信披办法》第二十二条第二款明确, 投向其他私募基金 ,或者 通过特殊目的载体进行投资 的私募股权投资基金,在按照前款第四项规定披露投资标的情况时,还应当披露投资路径、 穿透后的投资标的情况 。进一步地,第十三条要求,私募基金投向其他私募基金、依法发行的资产管理产品(公开募集证券投资基金除外),或者通过特殊目的载体进行投资的,私募基金管理人按照本办法规定穿透披露时,被投资的私募基金、依法发行的资产管理产品(公开募集证券投资基金除外)、特殊目的载体应当予以配合。
通过投资持有工具投资 ,此前中基协要求私募基金管理人通过产品季度更新报送间接投资的底层项目,即当私募基金通过未在中基协备案的合伙企业间接投资底层项目时,应体现该底层项目的信息,具体填写格式为“项目企业名称#合伙企业名称”。当然这是中基协的信息报送要求,主要针对监管机构,而非针对投资者的信息披露。为此,本条明确通过投资持有工具投资,也需要向投资者穿透披露底层项目情况,从而避免通过设置投资持有工具规避底层项目的信息披露规定。
投资其他基金 ,即母基金也需要披露穿透后的底层项目情况,包括投资标的名称、投资金额及比例、投资标的投资架构、权属确认等信息及变动情况等,并且子基金应当予以配合。从母基金的信息披露实践来看,穿透披露可能给母基金投资路径上的各级子基金带来比较繁重的信息披露压力,特别是为满足母基金的信息披露要求,各级子基金需要层层缩短信息披露时间,导致信息披露压力层层向下传导和加码。当然《证监会信披办法》第四十一条也规定,符合中国证监会规定条件,将主要基金财产投资于其他私募基金的私募基金,法律、行政法规、中国证监会对其信息披露另有规定的,从其规定。预计后续还会有专门针对母基金的更为具体的信息披露规则,我们也会持续关注。
就私募股权基金而言,私募基金管理人信息披露包括定期报告、临时报告及清算报告。
就私募股权基金而言,《证监会信披办法》第二十二条至第二十四条明确私募基金管理人应当在每半年结束之日起两个月内向投资者披露私募股权投资基金半年度报告、每年度结束之日起六个月内向投资者披露私募股权投资基金年度报告,并且年度财务会计报告应当经会计师事务所审计。
就创投基金而言,第二十五条将创投基金定期报告的披露频率调整为一年一次,即私募基金管理人只需要在每年度结束之日起六个月内向投资者披露创投基金年度报告,无需再披露创投基金半年度报告。当然,从创投基金的信息披露实践来看,投资者通常不会对创投基金设置差异化的信息披露要求,实践中仍然与私募股权基金保持一致,甚至提出更加严格的信息披露要求,本条可能并不会实质降低创投基金信息披露的频率。
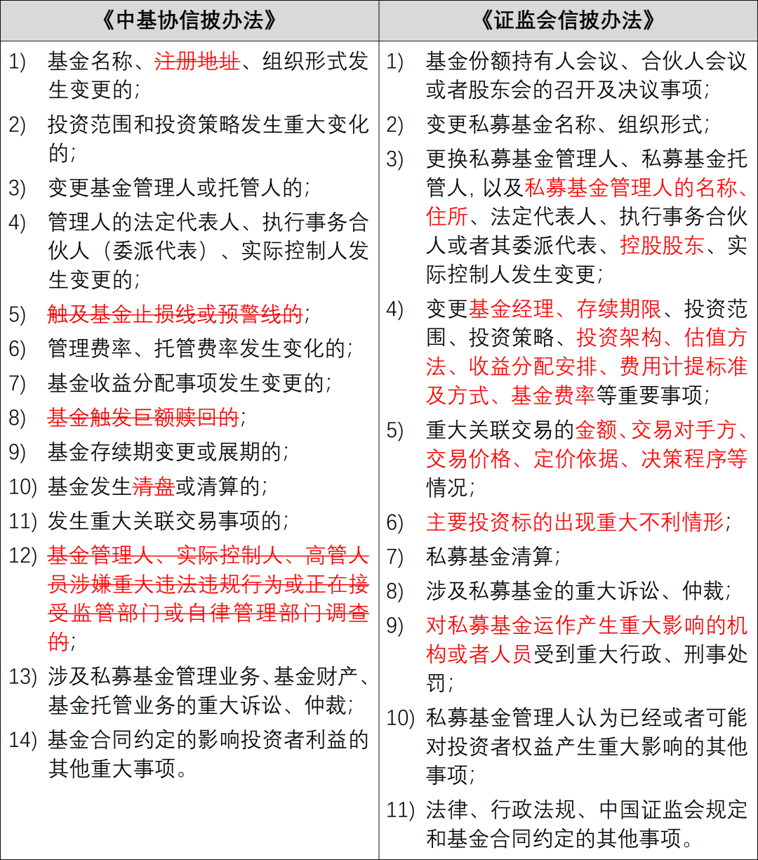
《证监会信披办法》第二十七条明确,私募基金发生重大事件,私募基金管理人应当及时编制临时报告,并在该事项发生之日起五个工作日内向投资者披露。与《中基协信披办法》相比,重大事件发生了较大变化,增加和细化了很多内容,具体变化参见下表:
《证监会信披办法》第二十九条新增要求私募基金管理人向投资者披露清算公告、清算报告以及与清算有关的其他重大事项信息。私募基金因受托财产流动性受限等原因延期清算的,私募基金管理人应当及时向投资者说明。
在现行监管规则下,关于私募基金清算公告和清算报告,AMBERS系统有明确的信息报送要求:
1.私募基金出现终止事由时,私募基金管理人应当在清算开始之日起10个工作日内,在AMBERS系统进行“清算开始”操作,上传 私募基金清算公告 (由清算人/清算组签章);
2.私募基金清算完成后,私募基金管理人应当在AMBERS系统进行“清算结束”操作,填报私募基金清算情况表、上传 私募基金清算报告 (合伙型私募基金由私募基金管理人、托管人及全体投资者签章,契约型基金由私募基金管理人、托管人签章)等。
因此,在实践中,私募基金清算公告和清算报告通常会向投资者披露,已取得投资者签章。
除向投资者披露清算公告和清算报告外,如何在私募基金清算过程中向投资者持续披露与清算有关的其他重大事项信息,哪些属于与清算有关的其他重大事项信息,《证监会信披办法》还没有明确规定,预计后续还会有更为具体的信息披露规则,我们也会持续关注。
《证监会信披办法》第十条还明确了信息披露的方式,即私募基金管理人应当按照与投资者约定的非公开方式,通过邮寄、电子邮件或者经过设置特定对象确定程序的网站、移动客户端等渠道,向持有该私募基金份额的投资者披露私募基金信息。通过不同渠道披露私募基金同一信息的内容应当一致。
实践中,管理人可能基于各种考虑,希望简化向投资者信息披露的过程,比如通过私募基金信息披露备份系统上传并由投资者自行查询。从本条规定来看,私募基金管理人应当按照基金合同的约定向投资者进行信息披露,并确保投资者能够按照基金合同约定的时间、渠道和方式获取信息。那么,单纯由投资者通过私募基金信息披露备份系统自行查询,一方面私募基金信息披露备份系统主要用于信息备份及备查,而非主要用于信息披露,另一方面投资者自行查询也无法投资者能够按照基金合同约定的时间、渠道和方式获取信息,单纯通过这一方式进行信息披露,是否符合《证监会信披办法》关于信息披露方式的要求,有待监管部门进一步确认。
《中基协信披办法》已对信息披露事务管理进行规定,包括明确私募基金管理人应建立健全信息披露管理制度并包括必备事项,指定专人负责管理信息披露事务,妥善保管私募基金信息披露的相关文件资料等。《证监会信披办法》第五章基本延续了前述关于信息披露事务管理的监管规则,并在此基础上,进一步丰富和修订了部分监管规则。
第一,明确高级管理人员负责信息披露事务。 《中基协信披办法》第十九条仅要求私募基金管理人制定专人负责管理信息披露事务,但未对该等人员的职位作出要求,《证监会信披办法》第三十条明确要求制定专门部门和高级管理人员负责信息披露事务,将信息披露事务作为高级管理人员的直接职权。
第二,增加办理投资者信息披露咨询事项的工作机制。 《证监会信披办法》第三十一条将办理投资者信息披露咨询事项的工作机制纳入信息披露管理制度内容。
第三,要求建立未公开信息管理制度,加强对未公开信息的管控。 未公开信息,即内幕信息,本条旨在加强私募基金管理人对内幕信息的管理,这一点对于私募证券基金管理人更为敏感,但对于私募股权基金管理人管理相对薄弱。本条明确要求私募基金管理人、私募基金托管人、私募基金销售机构及其他私募基金服务机构及其从业人员不得泄露因职务便利获取的未公开信息,不得利用该信息从事或者明示、暗示他人从事相关的证券、期货交易活动。
第四,私募基金信息披露相关文件资料的保存期限延长为20年。 《中基协信披办法》第二十一条规定保存期限自基金清算终止之日起不得少于10年,《证监会信披办法》进一步延长为20年。
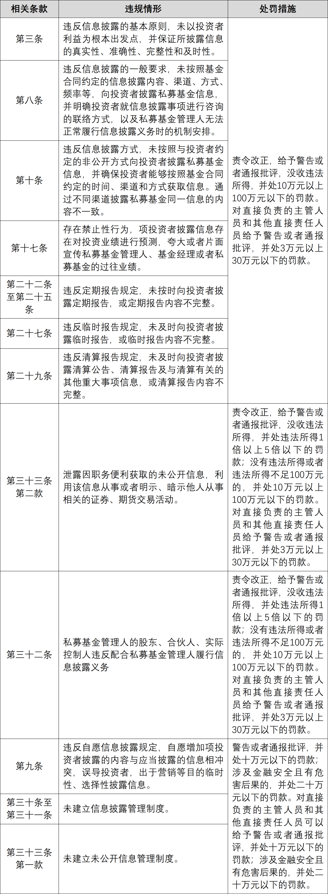
私募基金信息披露违规,此前主要根据《中基协信披办法》采取谈话提醒、书面警示、要求参加强制培训、行业内谴责、加入黑名单等纪律处分措施,《证监会信披办法》大幅强化了对私募基金管理人的处罚力度,明确了行政监管措施和行政处罚的适用情形。
信息披露义务人及其从业人员信息披露违规的,中国证监会可以采取责令改正、监管谈话、出具警示函等行政监管措施;同时,针对信息披露义务人及其从业人员的特定信息披露违规情形,中国证监会将没收违法所得,并处以罚款。信息披露违规的处罚不仅针对私募基金管理人,还针对私募基金管理人的从业人员、股东、合伙人、实际控制人。
总体来看,《证监会信披办法》提高了对私募基金管理人信息披露的要求,并夯实了私募基金管理人信息披露违规的处罚措施及法律责任,在很大程度上增加了私募基金管理人的信息披露合规风险,需要予以重视。
对于私募基金管理人而言,我们建议,在2026年9月1日前,需要从以下几方面做好合规衔接工作:
1.建立健全信息披露管理制度,指定专门部门和高级管理人员负责信息披露事务;
2.建立未公开信息管理制度,加强对未公开信息的管控;延长信息披露相关文件资料的保存期限。
1.在基金合同中明确信息披露内容、渠道、方式、频率等,投资者就信息披露事项进行咨询的联络方式,及私募基金管理人无法正常履行信息披露义务时的机制安排。基金合同约定的信息披露内容、频率等不得低于监管规则规定。
2.在基金合同、信息披露文件中揭示私募基金投资运作风险,对设计复杂、风险较高的私募基金以显著、清晰的方式揭示投资运作及交易等环节的相关风险。
根据《证监会信披办法》第二十二条至第二十五条规定,修订及完善定期报告和临时报告内容,特别需要注意的是通过投资持有工具投资、投向其他私募基金应当穿透披露底层项目情况。
私募基金管理人应当系统性地开展针对从业人员的专项培训,了解《证监会信披办法》的核心变化、潜在的法律后果及具体的操作规范,消除认知误区,防范合规风险。同时,需加强对股东、合伙人及实际控制人的合规理念传导,使其清晰知晓自身在信息披露中的责任与义务,并积极配合管理人落实相关要求。
本次颁布的《证监会信披办法》,作为证监会首部私募基金信息披露领域的部门规章,在现有规则基础上完成了全面的细化与升级,从明确适用范围、确立穿透披露原则,到规范信息披露要求、强化事务管理、夯实违规处罚,全方位抬高了私募基金的信息披露合规门槛,也进一步压实了私募基金管理人及相关方的信息披露责任。该办法的落地将推动私募基金行业信息披露的标准化与透明化,切实保护投资者权益,为行业的长期健康发展筑牢制度基础,也要求行业主体主动适应监管新要求,以合规经营、践行行业责任。
[1]《私募投资基金监督管理暂行办法》第二条第四款规定,证券公司、基金管理公司、期货公司及其子公司从事私募基金业务适用本办法,其他法律法规和中国证券监督管理委员会有关规定对上述机构从事私募基金业务另有规定的,适用其规定。


